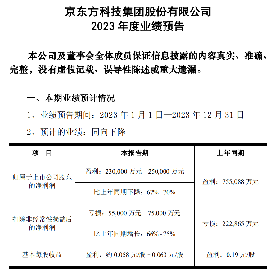
京東方去年凈利23億元-25億元,LCD業務盈利性顯著提升
1月30日,京東方科技集團股份有限公司(京東方A:000725;京東方B:200725)發布2023年度業績預告,預計全年實現歸屬于上市公司股東的凈利潤23億元-25億元,扣除非經常性損益后的凈利潤同比增長66%-75%,全年保持穩定經營,業績呈現持續增長態勢,公司營業收入、扣除非經常性損益后的凈利潤均保持逐季穩步提升,歸屬于上市公司股東的凈利潤2023年第四季度也環比顯著增長,為2024年公司高質發展奠定了良好的基礎。

2023年以來,市場整體消費需求逐步復蘇,但企業仍面臨較大壓力,顯示行業機遇與挑戰并存。BOE(京東方)通過調整經營策略、實行按需生產、動態優化產品結構、持續提升產品技術能力等舉措,行業龍頭地位進一步穩固,確保全年穩定經營。Omdia數據顯示,截至2023年,BOE(京東方)液晶顯示屏整體及五大應用領域的出貨量、出貨面積已連續多年保持全球第一。在專利方面,BOE(京東方)累計自主專利申請已超9萬件,柔性OLED相關專利申請已超3萬件,年度新增專利申請超8000件,技術與產品創新能力穩步提升。
在LCD顯示領域,BOE(京東方)在高分辨率、高刷新率、高對比度、高色域等方面取得全新突破,基于氧化物技術領域十余年的前瞻布局,具有低功耗、綠色低碳優勢的氧化物技術已廣泛應用于各個領域,實現從小尺寸手機到110英寸大尺寸電視主流市場產品全覆蓋,筑牢技術領先優勢。在柔性顯示領域,2023年BOE(京東方)柔性OLED出貨量全年近1.2億片,創單年出貨量新高;順應市場趨勢,BOE(京東方)積極布局柔性AMOLED,投建國內首條第8.6代AMOLED生產線,以全球領先的技術實力為中國OLED產業樹立全新的里程碑;同時,攜手合作伙伴推出LTPO、折疊等高端旗艦產品,并著力推進高端中尺寸IT、車載類產品向AMOLED的升級換代。
在MLED領域,BOE(京東方)通過控股華燦光電順利完成MLED業務生態高效整合,主動式玻璃基MLED產品接連斬獲CES、SID頂級行業獎項,還率先實現主動式玻璃基MLED產品的量產應用,并廣泛應用于聯想、康佳、創維等國內外一線品牌的電視及電競顯示器產品,獲得市場高度認可。在傳感領域,BOE(京東方)智慧視窗解決方案應用于建筑、軌道及小巴側窗、以及乘用車天窗和側窗等領域,為人們智慧生活帶來更好的體驗。
在實現顯示業務持續領先的同時,BOE(京東方)“1+4+N+生態鏈”發展架構的其他業務板塊均亮點紛呈,AIoT技術在各個產品和場景中的應用,使公司物聯網創新轉型成果顯現。在智慧終端領域,BOE(京東方)通過整機自研自采自制的新型ODM模式為客戶提供具有競爭力的電視、顯示器、筆記本電腦、平板電腦、低功耗、IoT、3D顯示等領域的智慧終端產品。其中,低功耗繼續保持全球領先,2023年BOE(京東方)IoT應用終端在白板、拼接、穿戴、商顯廣告機等多個細分市場保持出貨量第一(數據來源:迪顯、Omdia等)。
在系統方案領域,BOE(京東方)智慧園區解決方案全國落地標桿項目超50個,覆蓋園區客戶超700家;智慧金融解決方案為3700家銀行網點提供“屏+軟件+內容”的軟硬一體化服務,已實現31個省市區全覆蓋;智慧醫工業務強化科技與醫學相結合,打通“防治養”全鏈條,推出互聯網醫院平臺,打造首個智慧醫養社區,通過創新醫養融合模式打造國內智慧醫養社區標桿,成為BOE(京東方)健康布局智慧醫養領域的重要里程碑。
維信諾2023年實現營收約60億元,四季度環比明顯向好
1月30日晚,維信諾發布2023年業績預告顯示,因全年受限于行業整體壓力和價格波動,2023年度實現營業收入57億元–60億元,但隨著消費電子行業景氣度逐步提升,四季度OLED產品價格有所上漲,產線維持高稼動率運行,公司產品銷售收入實現環比大幅增長,產品銷售毛利穩定提升。

業績變動原因說明
報告期內,消費電子終端需求承壓,AMOLED產能進一步釋放,產品價格出 現較大波動,行業利潤處于低位水平。2023年四季度,隨著消費電子行業景氣度逐步提升,主流品牌新一代旗艦機型的熱銷及年終促銷季的帶動,OLED產品價格有所上漲。
根據CINNO Research統計數據顯示,2023年全球市場AMOLED智能手機面板出貨量約6.9億片,同比增長16.1%,其中第四季度出貨量同比增長 30.9%,環比增長35.1%;其中,柔性AMOLED智能手機面板占比77.8%,同比上升9.2個百分點。2023年,公司圍繞“一強兩新”的中長期發展戰略和年度經營目標,持續推進技術和產品創新,以頭部客戶中高端機型OLED顯示產品為重點方向,致力于高質量交付和客戶滿意度的提升,在持續供貨頭部品牌客戶的同時,積極拓展更多品牌產品導入;同時,公司針對智能家居、便攜顯示等數字時代應用場景,推出更多創新產品。
CINNO數據顯示,2023年度公司智能手機面板出貨量及市場份額顯著提升,位居全球第三、國內第二。2023年四季度,公司充分把握行業發展動態,緊跟客戶需求,下屬各產線均維持高稼動率運行,四季度產品銷售收入實 現環比大幅增長,產品銷售毛利穩定提升,但全年受限于行業整體壓力和價格波動,營業收入受到一定影響,公司預計實現的營業收入區間為57億元至60億元。
根據Omdia預測數據顯示,智能手機OLED面板將從2022年的5.7億片上升至 2025年的7.3億片;TrendForce數據顯示,2023年OLED在智能手機市場的滲透率超過50%。未來,隨著宏觀經濟環境持續復蘇和消費電子行業進一步回暖,OLED 市場滲透率的提高,公司出貨量及產品收入有望持續提升。
深天馬A:預計2023年凈利潤虧損,下半年凈利潤環比減虧
1月30日晚間,深天馬發布業績預告。公司預計2023年實現歸母凈利潤-20.7億元~-21.3億元,其中下半年實現凈利潤環比減虧。

業績變動原因說明
報告期內,基于行業影響公司盈利有所下滑,但公司持續積極搶抓市場機遇,強化核心能力建設,實現了營業收入同比穩健增長,在武漢 AMOLED 產線折舊增加的壓力下,公司第三、四季度扣除非經常性損益后的凈利潤狀況較第一、二季度仍有所改善。
1、報告期內,公司營收占比較高的消費類顯示業務,尤其是智能手機顯示產品均價大幅下降,盈利能力同比大幅下滑。此情況在 2023 年下半年開始有所緩解,公司柔性 AMOLED 手機、LTPS LCD 手機等顯示業務逐步改善。報告期內,公司柔性 AMOLED 手機顯示產品出貨量同比大幅增長,并在技術創新、品牌項目滲透等方面有了明顯進步。公司將緊抓行業機遇,不斷技術創新,提升高附加值產品占比、加快中尺寸等新產品線開拓、強化成本優化力度、持續優化產品結構,不斷強化綜合競爭力。
2、報告期內,公司在包括車載、專業顯示(工控、醫療、智能家居、人機交互等細分領域)在內的非消費類顯示業務保持了穩健發展。
3、此外,報告期內,匯兌損益、投資收益等因素的變動一定程度影響了公司利潤的同比下降。展望未來,公司將持續深化“2+1+N”發展戰略,強化核心能力建設,對內極致降本增效,對外搶抓發展機遇,不斷優化產品結構,不斷加大市場開拓力度,持續提升經營水平。
華映科技:預計2023年度凈利潤虧損15.81億元~16.51億元
1月30日晚間發布業績預告,預計2023年歸屬于上市公司股東的凈利潤虧損15.81億元~16.51億元。基本每股收益虧損0.5716元~0.5969元。上年同期歸屬于上市公司股東的凈利潤虧損約12.23億元。

基本每股收益虧損0.4422元。業績變動主要原因是,本報告期內,因公司產品單價大幅下降,導致公司全年業績下滑。
關注我們
公眾號:china_tp
微信名稱:亞威資訊
顯示行業頂級新媒體
掃一掃即可關注我們